您的瀏覽器不支援JavaScript功能, 若網頁功能無法正常使用時,請開啟瀏覽器JavaScript狀態
跳到主要內容區塊
文藻首頁
招生處首頁
人員職掌
相關法規
問與答
:::
首頁
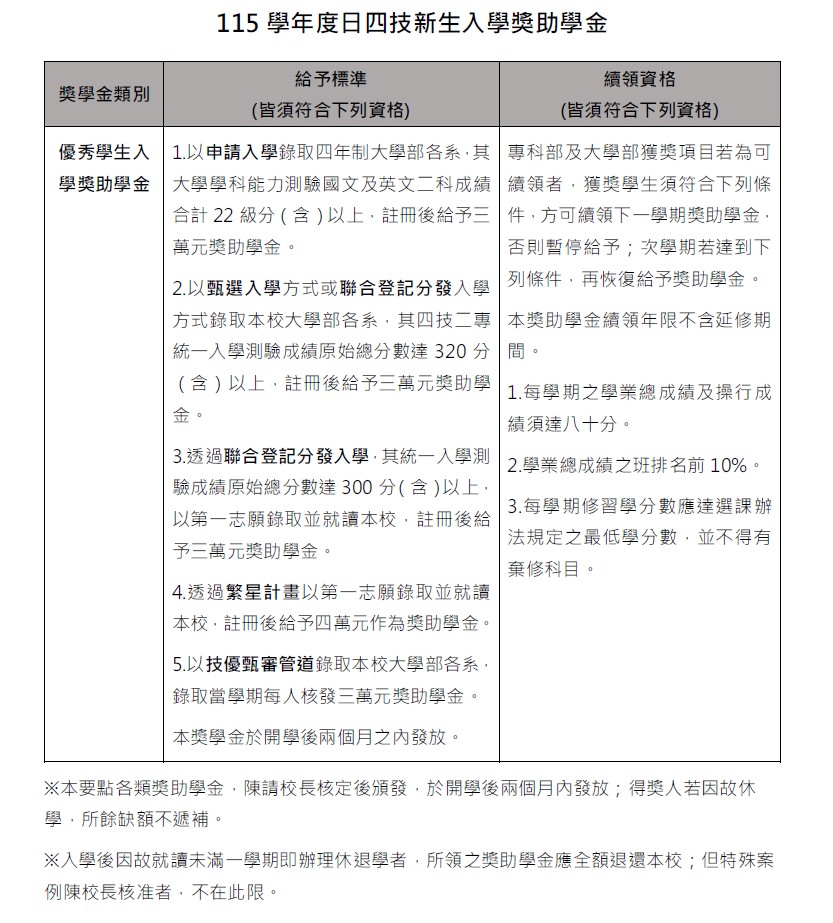
日四技新生入學獎助學金
字級大小
當script無法執行時可按 "ctrl + +" 鍵替代字體放大功能,按"ctrl + -"鍵替代字體縮小功能
小
中
大
日四技新生入學獎助學金
附件下載
招生處
Recruitment Section
:::